歡迎訪問福建自考網(wǎng)!本站為考生提供福建自考信息服務,網(wǎng)站信息供學習交流使用,非政府官方網(wǎng)站,官方信息以福建教育考試院www.eeafj.cn為準。
    下載APP
    城市:
    自考系統(tǒng):
    所在位置:福建自考網(wǎng) > 試題題庫 > 自考試卷 > 福建自考全國卷電子商務安全導論(00997)試題

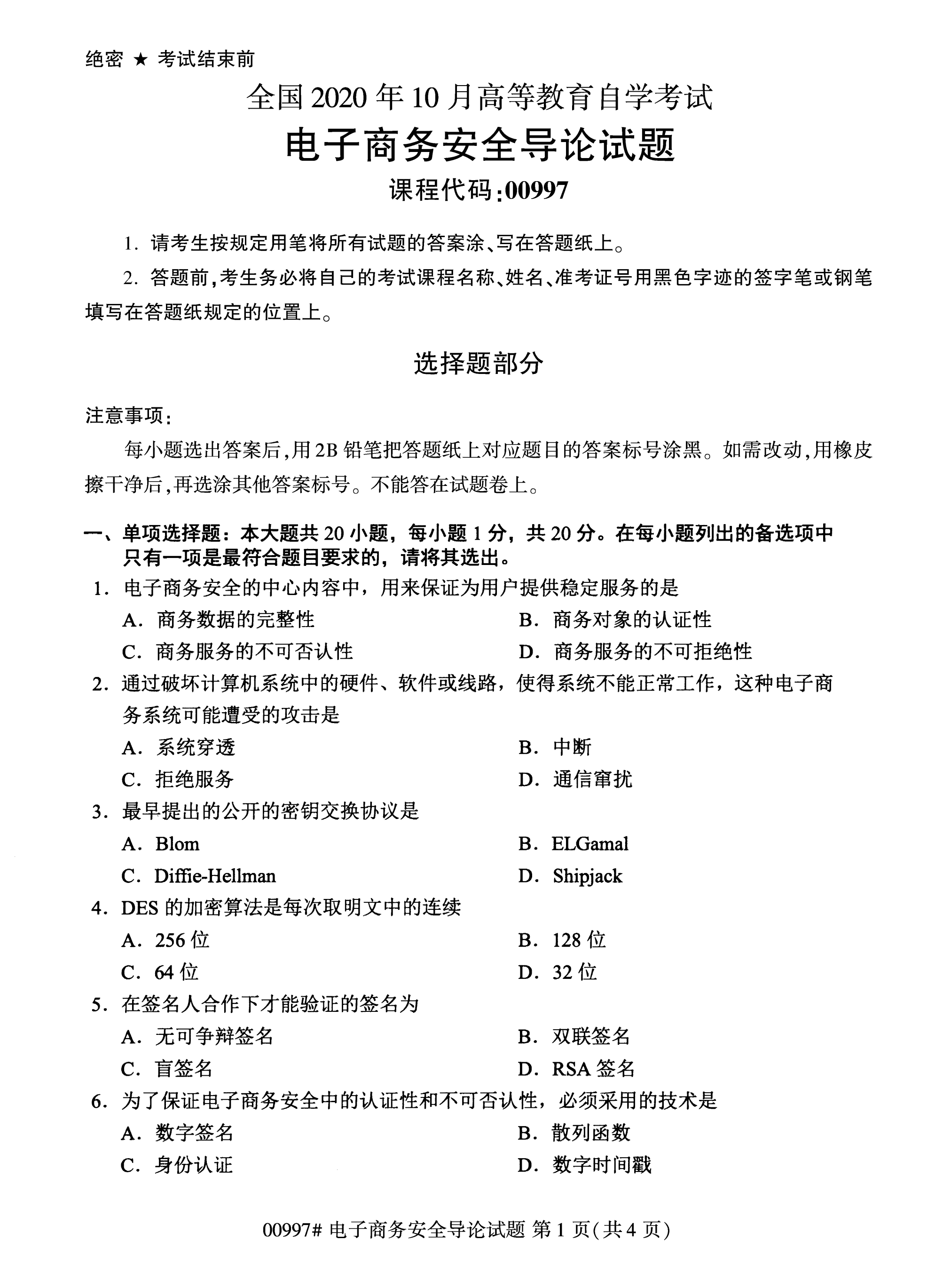
    福建自考全國卷電子商務安全導論(00997)試題

    2020-11-18 14:27:41   來源:其它     點擊:
    自考在線學習 +問答





    福建自考培訓報名入口

    我已閱讀并同意《用戶隱私條款》

    上一篇:福建自考全國卷財務管理學(00067)試題
    下一篇:福建自考全國卷電子商務網(wǎng)站設計原理(00906)試題

    福建自考提升便捷服務

    福建自學考試

        福建自考成績查詢     福建自考助學報名
    距4月自考考試:還有 42
    【請廣大考生提前備考】
    加入福建自考公眾號
    福建自考網(wǎng)
    微信公眾號
    (掃一掃加入)
    加入福建自考交流群

    掃一掃加入微信交流群

    與考生自由互動、并且能直接與資深老師進行交流、解答。

    熱點文章

    掃碼小程序選擇報考專業(yè)

    進入在線做題學習

    查看了解自考專業(yè)

    查詢最新政策公告

    進入歷年真題學習